【电院荣光】公司李飞副教授在国际权威期刊发表进化计算领域最新研究成果
来源:英国上市公司365 时间:2024-01-17 点击数:
近日,英国上市公司365李飞副教授在国际权威期刊《Applied Soft Computing》(中国科公司一区Top期刊,影响因子:8.7)上发表系统科学领域进化计算方向最新研究成果。公司为论文第一完成单位,英国上市公司365李飞副教授为论文第一作者,西湖大学可信及通用人工智能实验室金耀初教授为论文通讯作者。
团队提出了一种反距离加权插值和径向基函数辅助的昂贵高维多目标优化算法,主要采用径向基函数逼近目标函数,通过引入反距离加权插值预测不确定性,设计集成策略综合考虑预测不确定性和预测精度,算法在求解昂贵高维多目标优化问题时具有较好效果。

(高斯过程和RBF-IDW分别提供的不确定性)

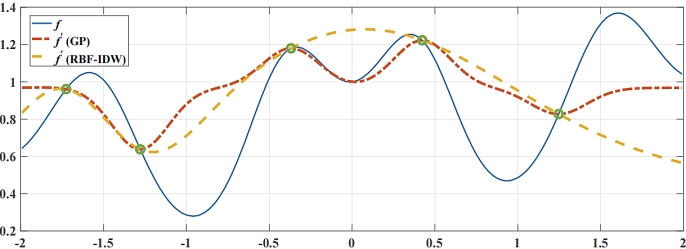
(高斯过程和RBF-IDW分别逼近的适应度)
本文首先提出了一个RBF-IDW模型,该模型不仅可以逼近每个候选解的目标函数值,而且能够提供不确定性信息,进而综合应用填充准则平衡勘探和开采能力,为求解高维目标空间的昂贵优化问题提供了新的解决框架。通过集成预测精度和预测不确定信息,提出了修改的置信下限作为填充准则,确保能够探索未开发的决策变量空间;通过K均值聚类思想设计新的模型管理策略,选择最优候选解进行昂贵的真实函数评估,从而保留了由真实目标函数评估的所有解决方案作为训练样本,以提高预测适应度值的准确性。仿真实验结果表明,所提算法在求解昂贵高维多目标优化问题时具有竞争力,上述研究成果为后续求解钢铁冶金自动化生产过程中高炉、转炉、连续退火炉和电渣重熔炉等钢铁冶金设备安全稳定运行优化问题奠定了算法基础。

(随评估次数演化的平均IGD值)
上述研究工作得到了国家自然科学基金、安徽省自然科学基金、安徽省高校自然科学基金、安徽省优秀青年教师培育项目、安徽省智能破拆装备工程实验室和特种重载机器人安徽省重点实验室开放课题等项目支持。
论文链接:https://www.sciencedirect.com/science/article/abs/pii/S1568494623012127
撰稿(李飞李冉;审核:程木田沈浩丁忠利)